PF>0.9, THD<10%
Êä³öµçÁ÷µÍÔÙÈýÉÁÎÆ²¨ÂÊ<0.5%
ϵͳЧÄÜ>90%
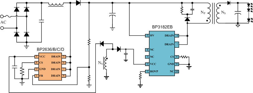
Boostµ¥ÈÆ×éÉè¼Æ£¬Ð¾Æ¬Òý½ÅÅŲ¼Õë¶ÔÉ¢ÈÅ×Å»¯
Á½¼¶Ð¾Æ¬Ñ¡È¡QR BCM¹¤×÷ģʽ£¬Ð§Äܸߣ¬EMCºÃ
·´¼¤Ð¾Æ¬Ö§³Ö¿íÊä³öµçѹÁìÓòÀûÓÃ
¿¿µÃסµÄÊä³ö¿ªÂ·ºÍ¶Ì·±£»¤¡¢¹ýνµµçÁ÷Ö°ÄÜ
ÓÅÁ¼µÄÊä³öµçÁ÷ÏßÐÔµ÷ÕûÂʺ͸ºÔص÷ÕûÂÊ



