¼òÊö
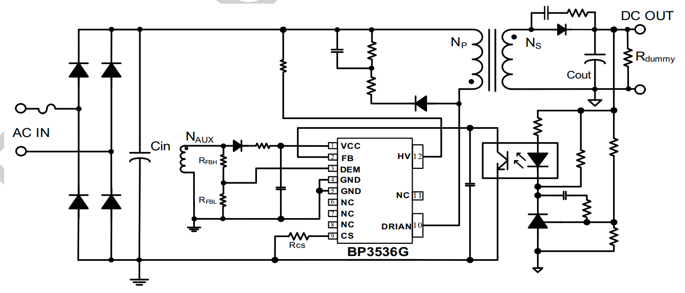
BP3536G ÊÇÒ»¿îµÍ¹¦ºÄºãѹºãÁ÷½ÚÔìоƬ£¬³ÁÔØÏÂоƬ¹¤×÷ÔÚµç¸ÐµçÁ÷ÁÙ½çģʽ£¬ÖÐÔØÏÂоƬ¹¤×÷ÔÚµç¸ÐµçÁ÷¶ÏÐøµ¼Í¨Ä£Ê½£¬ÇáÔØÏÂоƬ¹¤×÷¼äЪģʽ£¬¿ÉºÏÓÃÓÚ 85Vac~265Vac È«ÁìÓòÊäÈëµçѹµÄ¸ôÀëµçÔ´¡£
BP3536G ¼¯³É¸ßѹÆô¶¯ºÍ¹©µçµç·£¬´Ó¸¨ÖúÈÆ×鏸VCC ¹©µç£¬ÄÜÓÐЧ½µµÍ´ý»ú¹¦ºÄ¡£BP3536G ³ÁÔØÑ¡È¡×¼Ð³Õñ½ÚÔ죬¿ÉÌá¸ßϵͳЧÄÜ£¬½µµÍ EMI¡£ÇáÔØÑ¡È¡¼äЪģʽ£¬½µµÍϵͳÉù£¬¸±±ß·´À¡½ÚÔì¿É¸ÄÉÆÊä³ö¶¯Ì¬»úÄÜ¡£
BP3536G ÓµÓжà³Á±£»¤Ö°ÄÜ£¬Ô̺¬Êä³ö¿ªÂ·/¶Ì·±£»¤¡¢Ð¾Æ¬¹©µçǷѹ/¹ýѹ±£»¤¡¢CS ¿ªÂ·±£»¤¡¢¸±±ß¶þ¼«¹Ü¶Ì·±£»¤¡¢ÖðÖÜÆÚÏÞÁ÷¡¢¹ýα£»¤µÈ¡£