NOÇ®°ü¹Ù·½ÍøÕ¾

NOÇ®°ü¹Ù·½ÍøÕ¾ - ²©³öÒì³£ÈËÉú µ±Ç°µØÎ»£º Ê×Ò³ ²úÆ·ÖÐÐÄ>LEDÕÕÃ÷Çý¶¯Ð¾Æ¬>·Çµ÷¹â>ºãѹºãÁ÷
¼òÊö
BP3536D ÊÇÒ»¿îµÍ¹¦ºÄºãѹºãÁ÷½ÚÔìоƬ¡£³ÁÔØ×´Ì¬ÏÂоƬ¹¤×÷ÔÚµç¸ÐµçÁ÷ÁÙ½çÂ½ÐøÄ£Ê½ £¬ÖÐÔØ×´Ì¬ÏÂоƬ¹¤×÷ÔÚµç¸ÐµçÁ÷¶ÏÐøµ¼Í¨Ä£Ê½ £¬ÇáÔØ×´Ì¬ÏÂоƬ¹¤×÷¼äЪģʽ £¬ºÏÓÃÓÚ85Vac~265Vac È«ÁìÓòÊäÈëµçѹµÄ¸ôÀëµçÔ´¡£ BP3536D оƬ¼¯³É¸ßѹÆô¶¯ºÍ¹©µçµç· £¬´Ó¸¨ÖúÈÆ×鏸¹©µç £¬ÄÜÓÐЧ½µµÍϵͳ´ý»ú¹¦ºÄ¡£BP3536D³ÁÔØÑ¡È¡×¼Ð³Õñ½ÚÔì £¬¿ÉÌá¸ßϵͳЧÄÜ £¬½µµÍEMI¡£ÇáÔØÑ¡È¡¼äЪģʽ £¬½µµÍϵͳÔëÉù¡£¸±±ß·´À¡½ÚÔì¿É¸ÄÉÆÊä³ö¶¯Ì¬»úÄÜ¡£ BP3536D ÓµÓжà³Á±£»¤Ö°ÄÜ £¬Ô̺¬Êä³ö¿ªÂ·/¶Ì·±£»¤¡¢Ð¾Æ¬¹©µçǷѹ/¹ýѹ±£»¤¡¢CS ¿ªÂ·±£»¤¡¢¸±±ß¶þ¼«¹Ü¶Ì·±£»¤¡¢ÖðÖÜÆÚÏÞÁ÷¡¢¹ýα£»¤µÈ¡£
ÓÅÊÆ

    µÍ´ý»ú¹¦ºÄ

    ½ÓµÆ´ø¸ºÔØÕ¶²¨µ÷¹âÎÞÉÁ¶¯

    È«¸ºÔØÁìÓòÄÚµÍÔëÉù

    ¼¯³É¸ßѹÆô¶¯ºÍ¹©µçµç·

    ¼¯³É 700V ¹¦ÂʹÜ

    PWM/PFM¡¢×¼Ð³Õñ¶àģʽ½ÚÔì

    ¡À5%Êä³öµçÁ÷¾«¶È

ÀûÓÃÁìÓò
  • ÊÊÅäÆ÷µçÔ´
  • Ó×¼ÒµçµçÔ´
  • µç»úÇý¶¯µçÔ´
  • LED Çý¶¯µçÔ´
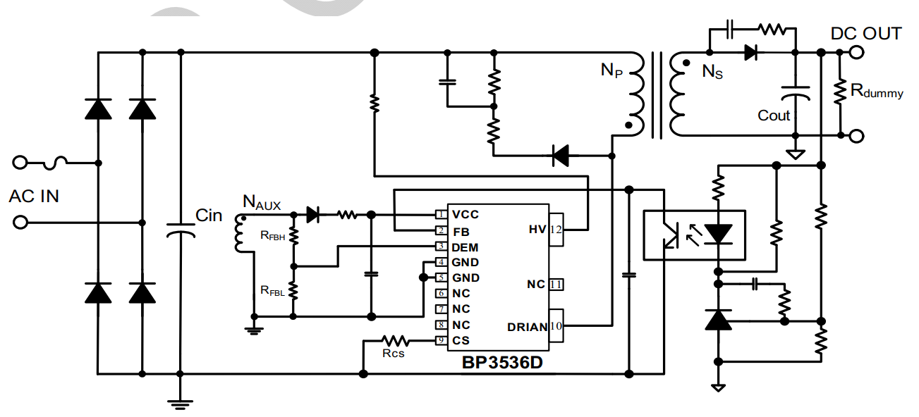
µäÐÍÀûÓõÀÀíͼ
NOÇ®°ü¹Ù·½ÍøÕ¾ - ²©³öÒì³£ÈËÉú
·â×°
  • NOÇ®°ü¹Ù·½ÍøÕ¾ - ²©³öÒì³£ÈËÉú
NOÇ®°ü¹Ù·½ÍøÕ¾ - ²©³öÒì³£ÈËÉú
NOÇ®°ü¹Ù·½ÍøÕ¾ - ²©³öÒì³£ÈËÉú
NOÇ®°ü¹Ù·½ÍøÕ¾ - ²©³öÒì³£ÈËÉú
NOÇ®°ü¹Ù·½ÍøÕ¾ - ²©³öÒì³£ÈËÉú
¡¾ÍøÕ¾µØÍ¼¡¿