NO钱包官方网站
搜索
登录
中文
英文
首页
产品中心
DC/DC电源治理芯片
多相数字节造器
智能集成功率器件
降压转换器POL
电子开关/热插拔节造
AC/DC电源治理芯片
非隔离电源
隔离电源
LED照明驱动芯片
非调光
调光
智能面板
电机节造与驱动芯片
电机驱动
MCU
利用
LED照明
智能照明
高机能灯具
通用光源
电扇灯
高机能推算利用
Server
DT
PC(NB/Desk PC/主板)
VGA
汽车电子
汽车电扇
车载水泵
车载压缩机节造
工业利用
两轮电动车
白色家电
电动工具
服务器电扇
消费电子
快充
清洁电器
幼家电
高速风筒
服务与支持
销售网络
征询服务
选型指南下载
投资者关系
信息披露
ESG汇报
参与NO钱包官方网站
社会招聘
校园招聘
实习生招聘
文化福利
晶星打算
关于NO钱包官方网站
NO钱包官方网站简介
新闻资讯
分子公司
云游晶丰
DC/DC电源治理芯片
多相数字节造器
智能集成功率器件
降压转换器POL
电子开关/热插拔节造
AC/DC电源治理芯片
非隔离电源
隔离电源
SSR光耦驱动
SSR磁耦驱动
SR同步整流
PSR
LED照明驱动芯片
非调光
AC/DC非隔离低PF
AC/DC非隔离高PF
AC/DC隔离低PF(驱动MOS)
AC/DC隔离低PF(驱动BJT)
AC/DC隔离高PF
线性恒流
线性去频闪
恒压恒流
Boost 恒压恒流
辅助电源
调光
非隔离 PWM调光
线性PWM调光
DC-DC PWM调光
开关调光调色
PWM调色温
0-10V调光
线性可控硅调光
开关可控硅调光
智能面板
单前方
电机节造与驱动芯片
电机驱动
MCU
当前地位:
首页
产品中心
>LED照明驱动芯片>
非调光
>
AC/DC非隔离低PF
BP2872XD
样品申请
简述
优势
利用领域
典型利用道理图
封装
技术文档
有关文章
返回
简述
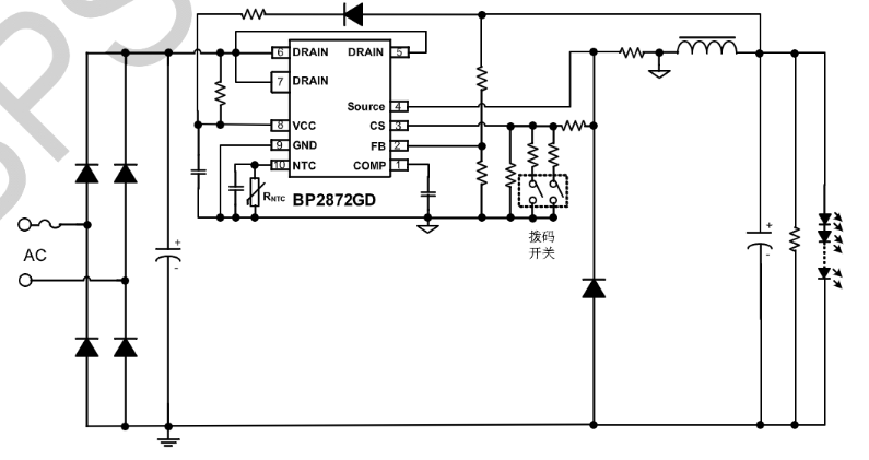
BP2872GD 是一款专门用于低 PF浮地 BuckLED 的恒流驱动芯片,选取全周期关环采样,在输出宽领域下提高了恒流精度 BP2872GD 可通过独立的CS电流信号采样脚,实现拨码调电流职能,选择分歧电阻进行输出电流设置,可预防拨码开关流经大电流,耽搁使用寿命,也可预防功率回路走线过长。 BP2872GD通过拨码开关调电流时,OVP电压不受输出电流档位影响,提高了系统的靠得住性和安全性。
优势
全周期采样电感电流,恒流精度高
优异的负载调整率
支持超宽输出电压负载
表置 NTC 过温降电流
内置 500V MOSFET
高精度电流参考(+/-3%)
临界导通和限频模式,优化了EMC
利用领域
LED 三防灯
LED 线条灯
典型利用道理图
封装
技术文档
文德粪型
标题
类型
文件下载
规格书
BP2872GD
pdf
齐全版
征询
【网站地图】