NO钱包官方网站

简述
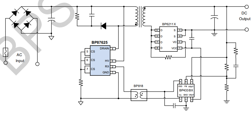
BP87625 是一款利用于 AC/DC 反激变换器的原边驱动开关 ,内置 650V GaN ,集成高压自供电 ,集成 VCC 电容 ,合用于全电压输入 33W 输出双绕组变压器的反激变换器利用。 BP87625 支持自适应 COT 节造方式 ,可工作于CCM 或 DCM工作模式。接管和解调配对的副边节造器(BP433BX)通过磁耦隔离器(BP818)发送到原边的脉冲信号 ,节造原边功率管的开明 ,从而实现副边节造。超低的工作电流使得BP87625 能够直接从高压直流供电 ,省去了辅助绕组、整流二极管和表置VCC 电容 ,表围电路极度简洁 ,极度适合宽输出电压领域的利用。同时满足待机功耗幼于 50mW 和六级能效尺度。
优势

    高压直流供电 ,无需辅助供电绕组

    无需表部 VCC 电容

    适合宽输出电压领域

    表围电路简洁 ,超高性价比

    磁耦通讯实现副边主控 ,急剧的动态响应

利用领域
  • QC/USB PD/可编程 AC/DC 充电器
  • 适配器
  • AC/DC 辅助电源
典型利用道理图
NO钱包官方网站 - 博出异常人生
封装
  • NO钱包官方网站 - 博出异常人生
技术文档
文德粪型 标题 类型 文件下载
规格书 BP87625 pdf 齐全版
NO钱包官方网站 - 博出异常人生
NO钱包官方网站 - 博出异常人生
NO钱包官方网站 - 博出异常人生
NO钱包官方网站 - 博出异常人生
【网站地图】