NO钱包官方网站

NO钱包官方网站 - 博出异常人生 当前地位: 首页 产品中心>AC/DC电源治理芯片>隔离电源>SSR光耦驱动
简述
BP87122 是一款高集成度、高效能、低待机功耗的电流模式PWM 节造芯片,合用于全电压领域90~265VAC输入Flyback变换器利用。 芯片内部集成了 750V的复合功率管,支持CCM 和DCM工作模式。沉载下芯片工作于 65 kHz 固定开关频率,中等负载时由 FB 反馈电压信号节造内部振荡器工作于降频模式,减幼系统开关损耗。轻载和空载时工作于跳频模式,进一步降低系统开关损耗,使待机功耗幼于 75 mW。
优势

    全电压领域(90~265 VAC)满足六级能效

    <75 mW 待机功耗

    内部集成 750V的复合功率管

    内置软启动职能

    满载固定 65 kHz,最低工作频率 22 kHz,无音频噪声

    跳频模式,改善轻载效能

利用领域
  • QC/USB PD/可编程 AC/DC 充电器
  • 高效能反激式 AC/DC 适配器
  • AC/DC辅助电源
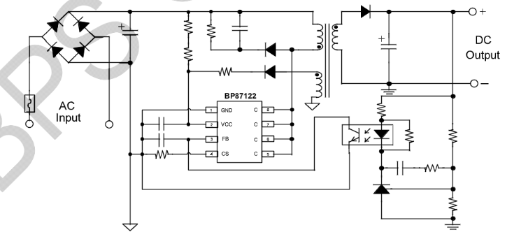
典型利用道理图
NO钱包官方网站 - 博出异常人生
封装
  • NO钱包官方网站 - 博出异常人生
技术文档
文德粪型 标题 类型 文件下载
规格书 BP87122 pdf 齐全版
NO钱包官方网站 - 博出异常人生
NO钱包官方网站 - 博出异常人生
NO钱包官方网站 - 博出异常人生
NO钱包官方网站 - 博出异常人生
【网站地图】