NO钱包官方网站

High Performance Lighting

PF>0.9, THD<10

NO钱包官方网站 - 博出异常人生 current location: Home > Application>LED Lighting>High-Performance Lamp
Solution description
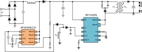
To provide a more comfortable , high energy-saving & good reliability LED driver solution for commercial luminaires is our continuous mission. BPS two stage isolated solution is adopted the boost controller BP2636X and the flyback controller BP3182EB, to provide a higher efficiency and reliable performance.
Application Diagram
High Performance Lighting
Solution Features

    PF>0.9, THD<10% 

    Efficiency>90% 

    Output current LF ripple<1% 

    Support the wide output voltage range 

    Built-in Output open/short circuit protections 

    Good line & load regulation

Product Recommendation
76~264Vac PowerBoostFlyback
<30WBP2636B/CLBP3186DB
<40WBP2636CBP3187DB
<40WBP2636CBP3182EB
<50WBP2636DBP3187EB
1748932038544
【网站地图】